前面讲过用小龙虾创建本地知识库,也讲过一些小龙虾可以盯盘、下载视频等。今天再说说用小龙虾创建创建定时任务总结、沉淀,给你帮助还能让你的小龙虾更聪明。
1. 晨间简报
每天早上,可以让小龙虾主动推送今天天气、是否有未读邮件、然后一些时事新闻。直接用飞书聊天添加任务。
添加`晨间简报`任务,每天早上8点执行,任务内容:
生成每日晨间简报,完成以下功能:
1) **杭州天气**:通过 api.open-meteo.com 接口获取杭州天气数据,并给出穿衣推荐;
2) **未读邮件**:通过 himalaya 技能获取未读邮件,将「标题」、「发件人」、「日期」、「内容简介」罗列出来,然后将所有未读邮件标记为已读;
3) **新闻资讯**:使用 QVeris 调用新闻 API 获取今日科技新闻以及中国及国际实事新闻;
**额外任务**:将完整内容保存到知识库 `/home/vault/信息收集/` 目录中,文件名格式为 `日期_晨间简报.md`(示例:2026-03-22_晨间简报.md)。若文件已存在,则在文件末尾追加内容。
最后将记录的信息推动到当前聊天窗口。
然后,小龙虾就会自己创建任务了。不过,前提是要安装配置himalaya邮件技能和QVeris技能。
这样,每天8点就会生成一份有天气、邮件、新闻的简报发给你,还会在本地知识库中有备份,方便以后查看,如果还有其他关心的内容,也可以添加进去,它他整理一起发送。

2. 股市复盘
最近比较关心股市,可以每天晚上让小龙虾来复盘一下。
添加`大A复盘`任务,每天晚上8点半执行,任务内容:
使用QVeris技能调用同花顺来分析一下最近二周 A 股涨停股及龙虎榜,分析一下资金最近偏爱的题材及趋势逻辑。将分析结果整理成简洁的日报格式,将分析的数据保存到本地知识库`/home/vault/信息收集/目录中`,文件名格式为 `日期_股市复盘.md`(示例:2026-03-16_股市复盘.md,日期与文字之间无空格)。若文件已存在,则在文件末尾追加内容。
最后将记录的信息推动到当前聊天窗口。

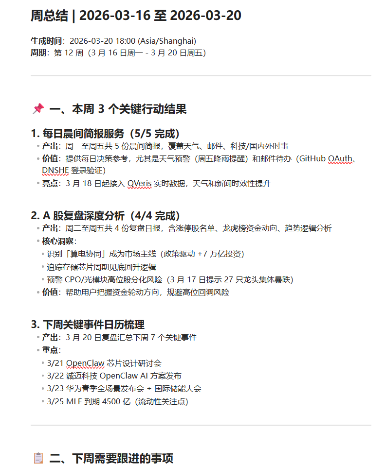
3. 周终结
把这周和小龙虾聊了什么,它又做了什么,做一个总结报告发过来,让你回顾一下。
添加`周终结`任务,每周五晚上18点半执行,任务内容:
今天是周五,请帮我:1) 回顾这周我们的对话,提炼 3 个关键行动结果;2) 列出下周需要跟进的事项;3) 给我一个对本周工作效率的简短评价,指出 1 个可以改进的地方。
**额外任务**:将周总结内容保存到知识库 `/home/vault/信息收集/` 目录中,文件名格式为 `日期_周总结.md`(示例:2026-03-21_周总结.md)。若文件已存在,则在文件末尾追加内容。
最后将记录的信息推动到当前聊天窗口。

4. 经验沉淀
让小龙虾每周自己终结一下,根据这一周的造作,哪些可以改进的。
添加`经验沉淀`任务,每周日晚上20点执行,任务内容:
请回顾这周我们的对话记录,识别:1) 我做了哪些重复性操作(可以自动化的);2) 哪些任务执行出了问题或需要反复修改;3) 我表达了哪些偏好(格式、风格、工具选择)。把结果整理成一份简短的「本周学习报告」发给我,格式用:新发现的偏好/踩过的坑/建议加入 SOUL.md 的内容。
**额外任务**:将经验沉淀内容保存到知识库 `/home/vault/信息收集/` 目录中,文件名格式为 `日期_经验沉淀.md`(示例:2026-03-23_经验沉淀.md)。若文件已存在,则在文件末尾追加内容。
最后将记录的信息推动到当前聊天窗口。
然后,把提示建议加入SOUL.md的内容,根据自己需求,添加到SOUL.md文件中,让你的小龙虾更聪明更懂你。

5. 最后
最后的最后,我们还可以把自己需要和想要的东西添加到任务中来。
评论区