过了十五就回杭州了,养了一个寒假的小龙虾也该拿出来晒晒了。打算花个三五天时间从永州一路玩着回杭州,让OpenClaw给规划一个行程,然后我们一步一步看它都干了些啥。
- 先用
/reset清空历史,开始一段新的会话。这里我们可以看到,使用的是qwen3.5-plus模型,加载了SOUL.md、USER.md、IDENTITY.md和MEMORY.md属性文件

- 然后,发消息让OpenClaw规划路线
帮我规划亲子(一岁半)自驾游行程,3月4号从永州出发,途径长沙、南昌等,到达目的地杭州结束行程,总行程3-5天。考虑沿途天气,以博物馆、海洋馆等室内场景为主。主打慢节奏、适合娃游玩为主。
- OpenClaw先去上网查了长沙、南昌、杭州适合1岁半宝宝游玩的地方。然后调用天气API获取几个地方的天气

- 后面一顿嘎嘎看不懂操作,再看后面应该是天气技能开始使用了
wttr.in获取天气失败了,改用了open.metoo.com接口获取天气

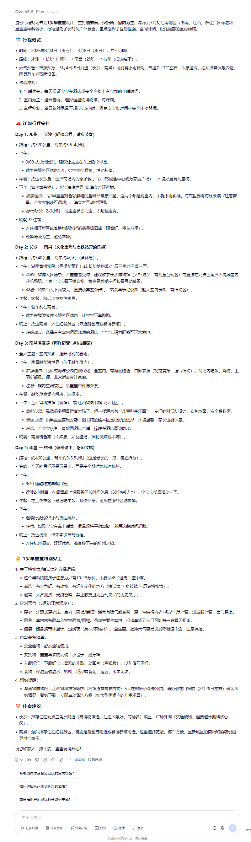
- 再然后,一段漫长的等待中,输出了整个行程规划

- 第一天,永州到长沙

- 第二天,长沙到南昌

- 第三天,南昌到杭州

- 还给了沿途天气,有小宝宝需要携带的物品

- 最后将时间节点设置一个行程提醒,到时自动发消息提示一下。

- 总得来看,计划给的很详细,时间精确到了小时。还有每个景点有什么好玩的,时间展示,有什么表演、什么亲子活动。小提示也很到位,能否免费停车和需要提前预约及门票费用多少。
- 唯一不足的我觉得应该是它把我的
途径长沙、南昌等这个等字给忽略了,想让它推荐途径还有哪些适合的景点可以去的。
PS:直接发给千问,貌似也能得到差不多的行程安排,不过好像也是一样,把我的等忽略了,还把时间拉满了。果然同一个模型给出的答案大差不差的哈。

评论区